國網河北省電力有限公司2024年高校畢業生招聘公告(第一批)
一、公司簡介
國網河北省電力有限公司(以下簡稱“公司”)是國家電網有限公司的全資子公司,負責河北南部電網的規劃建設和運營管理,營業區域覆蓋雄安新區和石家莊、邯鄲、保定、滄州、邢臺、衡水六市,服務電力客戶超過2700萬。公司下轄7家地市公司、10家業務單位及98家縣(市、區)公司。河北電網是華北電力潮流匯集和輸送的樞紐,目前形成特高壓交流“兩站三通道”、500千伏“四橫兩縱”骨干網架、220千伏“七分區”的供電格局,境內3站11線直接向北京供電,承擔著服務京津冀協同發展、保障首都供電安全、助力能源結構轉型的重要職責。近年來,電網發展實現跨越提升,冬夏負荷雙破4000萬千瓦。2022年,公司完成售電量2192.54億千瓦時。
多年來,在國家電網有限公司黨組和河北省委省政府堅強領導下,公司在服務經濟社會發展、加快電力工業發展中不斷成長壯大,走出了一條創新發展之路,先后榮獲全國五一勞動獎狀、全國文明單位、中央企業先進基層黨組織等稱號,經營業績位居國家電網公司前列。當前公司著力推進實施“三全一創”人才計劃,大力實施青年人才托舉工程,著重為青年員工搭建廣闊的發展平臺。公司真誠歡迎優秀畢業生加盟,共同開創河北電力事業的美好明天!
二、第一批招聘單位
(一)省會城市單位:電科院、經研院、建設公司、信通公司、超高壓公司、送變電公司、物資公司、營銷中心、培訓中心等單位,石家莊供電公司。
(二)其它地市公司:雄安新區供電公司、邯鄲供電公司、保定供電公司、邢臺供電公司、滄州供電公司、衡水供電公司。
(三)縣(市、區)公司:公司所屬縣(市、區)供電企業。
三、第一批招聘范圍、計劃及方式
(一)招聘范圍
國家統招計劃內普通高等教育2024年應屆非定向畢業生;2023年7月1日至2024年6月30日期間畢業,并于2024年7月31日前取得教育部學歷認證的國
(境)外畢業生。
(二)招聘計劃
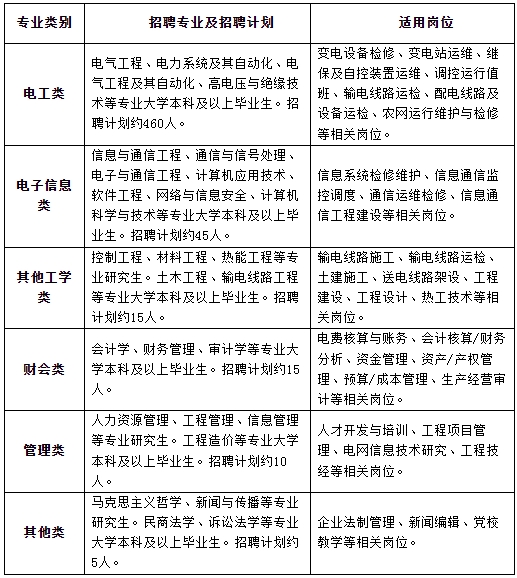
招聘專業類別為電工類、電子信息類、其他工學類、財會類、管理類及其他專業,招聘專業是指主修專業,不包含輔修專業。因上級單位尚未核定下達2024年招聘計劃,最終招聘數量將根據上級單位核定情況相應調整。第一批招聘計劃(含提前批招聘計劃)暫定如下:
(三)招聘方式
通過資格審核的畢業生參加統一招聘考試后,公司根據考試綜合成績與優秀畢業生達成就業意向;同等條件下,退役軍人優先錄用。擬錄用人選經國家電網有限公司批準后簽約。
四、第一批招聘基本條件
(一) 遵守國家法律法規,具有良好的思想品德和團隊意識,認同公司“以客戶為中心、專業專注、持續改善”的核心價值觀,無犯罪和違反校紀校規記錄。
(二)大學本科畢業生年齡一般不超過25周歲、碩士研究生年齡一般不超過28周歲、博士研究生年齡一般不超過33周歲,年齡計算截止時間為2024年6月30日。
(三)應聘畢業生身體健康,能適應電力企業工作,經公司指定具有相關資質醫院(參照國家公務員體檢標準)體檢合格。
(四)符合下列條件的,同等條件下優先給予考試資格:
1.第一志愿應聘我公司的畢業生。
2.國家級或省級一流本科專業建設點且全國大學英語四級考試成績在425分及以上的本科生;全國大學英語六級考試成績在425分及以上的研究生。
3.在校期間成績優異,綜合素質高,獲得校級及以上三好學生、優秀學生干部等稱號。
4.取得全國計算機等級考試三級及以上等級合格證書。
5.取得相應專業的國家職業資格證書。
五、第一批招聘安排
(一)網絡報名
自招聘公告發布之日起,符合招聘范圍和招聘條件的應聘畢業生通過國家電網有限公司人力資源招聘平臺報名,其他報名方式無效。報名截止時間為2023年11月20日,屆時報名系統將自動關閉。
應聘畢業生須對個人信息和上傳應聘材料的完整性、真實性和一致性負責,對于個人信息與實際情況不一致、填寫虛假信息、偽造或涂改有關材料等情況的,一律取消應聘資格,造成后果由本人承擔。其他報名須知如下:
1.填寫個人簡歷。應聘畢業生須如實填寫個人信息,填寫的院校、學歷、專業名稱等信息應與學籍驗證報告完全一致,確保填寫的信息真實、完整、有效。個人信息提交后不能更改,請應聘畢業生仔細檢查后提交。
2.填寫學籍驗證碼。國內高校應聘畢業生需在學信網(www.chsi.com.cn(http://www.chsi.com.cn/))實名注冊后,點擊“在線驗證”模塊,申請當前在讀學歷
的《教育部學籍在線驗證報告》,且確保《教育部學籍在線驗證報告》在
2024年2月29日前有效。獲取《教育部學籍在線驗證報告》后,須將報告中的學籍驗證碼錄入招聘平臺。國(境)外院校碩士研究生如本科在國內院校就讀的,學籍驗證碼填寫本科學歷學籍驗證碼。
3.上傳應聘附件材料。應聘畢業生須通過招聘平臺及時、規范上傳個人應聘附件材料,應聘附件材料文檔數量不超過7個。應聘畢業生應確保應聘材料能正常打開、清晰顯示,因應聘材料不能正常打開、圖像不清晰或未按規范要求填報導致的結果由應聘畢業生本人承擔。上傳附件具體要求如下:
(二)資格初審
公司對應聘畢業生進行資格初審。通過資格初審的應聘畢業生,需進一步參加我公司資格復審(公司將通過招聘平臺短信通知)。未通過資格初審的應聘畢業生,不再另行通知。請應聘畢業生保持通訊暢通,及時接收招聘有關事項通知。
(三)資格復審
通過資格初審的應聘畢業生,按照招聘平臺短信通知要求,準備相關證件(書)原件參加資格復審。通過資格復審的應聘畢業生方可具備考試資格。
(四)招聘考試
國家電網有限公司統一招聘考試的考試大綱及其它具體事項,請詳見招聘平臺中相關公告。根據疫情防控要求,招聘考試時間、地點另行通知。公司將在考試前1周左右通過招聘平臺發布考試公告。
六、注意事項
(一)國家電網有限公司人力資源招聘平臺為公司發布招聘高校畢業生相關信息的唯一官方網站,請應聘畢業生及時在招聘平臺關注有關招聘信息。
(二)妥善保管個人信息,防止信息被他人冒用。為保證及時收到考試相關信息,請保持通訊暢通,如應聘畢業生手機號碼變更,請及時登錄招聘平臺予以更新。
(三)公司不組織任何形式的考前輔導,任何針對公司招聘筆試和面試的輔導班、教材、復習資料,均與公司無關
(四)公司在招聘過程中不收取報名費、中介費、手續費、資料費等任何費用。請廣大應聘畢業生提高警惕,防止受騙,發現冒用公司名義發布虛假信息的,可直接向當地公安機關報案。對應聘畢業生因虛假招聘造成的損失,公司不承擔任何責任。
(五)有以下情形之一的,公司將取消應聘資格:
1.偽造、涂改學歷學位及相關資格證書、獲獎證明的;
2.蓄意修改畢業院校、所學專業名稱,虛報在校成績的;
3.在應聘考試過程中作弊的;
4.應予取消資格的其他情形。
七、聯系方式
(一)國家電網有限公司招聘平臺系統操作聯系方式
技術支持電話:40010-95598
技術支持郵箱:rlzyb@sgcc.com.cn
(二)國網河北省電力有限公司招聘咨詢聯系方式
電子郵箱:hbpchr@he.sgcc.com.cn (mailto:hbpchr@he.sgcc.com.cn)
咨詢電話:0311-87933360(工作日上午9-11點、下午15-17點)
電子郵箱和咨詢電話僅接受應聘畢業生本人咨詢。其中,電子郵件標題須注明關鍵字“應聘咨詢”以及應聘畢業生本人院校、姓名和手機號碼,如“應聘咨詢: XXXX大學-李XX-139XXXX9999”;電子郵件中的問題表述需簡潔明了、清楚易懂。
八、本公告最終解釋權歸國網河北省電力有限公司。

掃描二維碼咨詢國網面試問題
原標題:國網河北省電力有限公司2024年高校畢業生招聘公告(第一批)
文章來源:http://zhaopin.sgcc.com.cn/sgcchr/static/unitPart.html?bullet_id=333187e22c64436bad12a697f735ea7b&particulars=true
|