2024年國網陜西省電力有限公司高校畢業生招聘公告(第二批)
一、公司簡介
國網陜西省電力有限公司是國家電網有限公司的控股子公司,由國家電網有限公司、陜西省國資委共同出資設立。負責陜西省行政區域內電網建設、管理和運營,為陜西經濟社會發展和城鄉廣大電力客戶提供安全可靠電力供應。截至2023年底,全省電網發電裝機9606.5萬千瓦,35千伏及以上變電站(開關站、高抗站)1435座、變電容量17964.57萬千伏安,35千伏及以上輸電線路總長6.41萬公里;全省電網最大用電負荷3976萬千瓦、最大日用電量8.5億千瓦時。
二、招聘安排
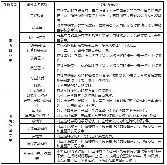
1.網上報名。應聘畢業生通過國家電網有限公司人力資源招聘平臺(網址:https://zhaopin.sgcc.com.cn (http://zhaopin.sgcc.com.cn/))報名,根據要求如實填寫個人簡歷,上傳附件,并申報應聘單位。本批次報名時間截止2024年3 月31日。所有附件均應按一文件一附件上傳,多文件可多附件,并按所列名稱規范命名,具體要求如下:

2.資格審查。我公司對應聘畢業生進行簡歷篩選,按志愿擇優選拔應試畢業生人選,經現場資格審查合格后辦理統一筆試準考證。凡第一志愿應聘我公司的畢業生,同等條件下優先選拔。附件上傳、信息填報不完整的將影響簡歷篩選。未填寫學籍驗證碼(在用戶登錄->學籍認證中填寫)、未上傳學籍報告、專業及學歷等信息與學籍報告不一致的,無法通過簡歷篩選。
3.筆試和面試。所有通過資格審查的應聘畢業生需參加國家電網有限公司組織的統一筆試。擬錄用畢業生均需全部通過統一面試。考試通知以招聘平臺站內消息方式予以送達(個人中心可查),并以手機短信方式提示。本批次筆試初定4月14日(最終以統一考試公告時間為準),面試時間及具體安排另行公告。
4.確定擬錄用人選。根據我公司需要和崗位要求,綜合考慮筆試、面試成績及應聘志愿,擇優確定擬錄用畢業生名單,報國家電網有限公司核準后,在招聘平臺公示。同等條件下,退役軍人優先錄用。
5.錄用及簽訂就業協議。擬錄用畢業生體檢合格者,簽訂就業協議。
未通過簡歷篩選、筆試或面試的畢業生,不再另行通知。
三、報名條件和需求信息
(一)報名條件
1.國家統招計劃內普通高等院校2024年應屆畢業生,且學籍信息在中國高等教育學歷信息網(http://www.chsi.com.cn)可查;少量符合國網公司招聘要求的國(境)外院校研究生。
2.截止2024年6月30日,博士研究生年齡一般不超過33周歲;碩士研究生一般不超過28周歲;本科畢業生一般不超過25周歲;大專畢業生一般不超過23周歲。條件優秀,人崗匹配度高的,年齡可適當放寬。
3.品行端正,誠實守信,具有較強的創新意識、學習能力,以及分析和解決問題的能力,無違法違紀等不良記錄。
4.身體健康,符合國家公務員錄用體檢標準,適應電力企業工作,遵守公司相關管理制度。患有以下疾病者,不適合招聘崗位要求:(1)色盲、雙眼糾正視力低于1.0;(2)雙耳聽力障礙;(3)四肢功能殘疾;(4)有恐高癥或嚴重心血管疾病等,不適合電力登高作業生產;(5)其它經指定醫療機構鑒定認為不適應電力作業崗位的。
(二)需求信息
我公司2024年第二批招聘計劃約500人,最終招聘數量將根據上級單位核準情況及應聘生源、第一批簽約情況相應調整。所需專業均指主修專業,不包括第二學歷和學位。專業信息以學籍驗證報告為準,專業類別以國網公司招聘平臺分類為準。具體需求信息如下:

電工類:主要包括電氣工程、電力系統及其自動化、電氣工程及其自動化、高電壓與絕緣技術、電機與電器、電工理論與新技術、電力電子與電力傳動、繼電保護、能源和電力系統、供用電技術等。
電子信息類:主要包括計算機科學與技術、網絡信息安全、通信工程及相關專業。
其他工學類:主要包括安全工程、土木工程、水文水資源、熱能與動力工程、機械制造及其自動化、自動化、環境工程、測繪工程及相關專業。
金融財務類:主要包括會計學、財務管理、審計學及相關專業(不含金融專業)。
管理類:主要包括技術經濟、工程管理、人力資源管理、管理科學與工程、企業管理及相關專業。
其他專業:主要包括法學、馬克思主義哲學、漢語言文學、有機化學及相關專業。
四、有關要求
1.國家電網有限公司人力資源招聘平臺是我公司接受高校畢業生應聘報名的唯一途徑。我公司不接受電話報名、投寄簡歷、電子郵件等其他形式的應聘報名。
2.應聘畢業生需對個人信息的完整性、真實性和一致性負責,并保管好個人賬號及密碼,確保個人信息安全。
3.為保證應聘畢業生及時收到考試相關信息及通知,請應聘畢業生在國家電網有限公司人力資源招聘平臺上準確填寫聯系電話并保持通信暢通,如因個人通信不暢等原因造成未能及時接收通知而影響應聘,由畢業生自行負責。
4.關于網上報名的注意事項、招聘考試的筆試內容等其他未盡事宜參見國家電網有限公司招聘平臺相關公告。
五、有以下情形之一的,取消應聘畢業生的錄用資格
1.偽造、涂改學歷學位及相關資格證書、獲獎證明的;
2.蓄意修改所學專業名稱,虛報在校成績的;
3.在應聘考試過程中作弊的;
4.未按我公司要求完成就業協議簽訂或辦理錄用手續的;
5.未按國網公司規定時間取得完備入職手續并辦理入職的;
6.應予取消資格的其他情形。
六、咨詢聯系方式
咨詢時間:招聘期間工作日16:00-18:00
咨詢電話:029-81002134 郵
箱:sx_rzyg@163.com
通訊地址:陜西省西安市柿園路218號(國網陜西省電力有限公司人力資源部)
郵政編碼:710048


掃描二維碼咨詢國網面試問題
原標題:國網陜西省電力有限公司2024年高校畢業生招聘公告(第二批)
文章來源:https://zhaopin.sgcc.com.cn/sgcchr/static/unitPart.html?bullet_id=4fccb02a2aad4f9788b19bd9e4d29920&particulars=true
|